Published:2009/7/14 2:07:00 Author:May | From:SeekIC

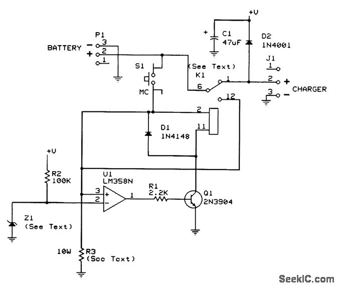
The battery cycler works with NiCd configurations of between three and nine cells. Cell combinations are accommodated by selecting Z1, K1, and R3 based upon the number of cells in the battery pack. This circuit is basically composed of a voltage comparator (U1), a voltage reference (Z1), and a switch (Q1 and K1). The op amp (U1) compares the reference voltage generated by the zener diode (Z1) and the battery. When the battery voltage matches (or is less than) the reference, the switch is turned off and the battery is allowed to charge. While the battery voltage is above the reference voltage, it is discharged through resistor R3. The resistor has been selected to discharge the battery at a rate between 200 and 300 mA. This rate keeps the power dissipation in R3 below 3 W and reduces the risk of opening any fuses in the battery circuitry located in the portable equipment. The push-button switch (S1) initiates the discharge process. If the battery voltage is below the reference when S1 is pressed, the unit will not discharge the battery because the lower operating limit of the battery has already been exceeded. If your batteries are in this condition, charge them for 18 hours and measure the voltage. If the batteries are still below the cutoff voltage, the problem is with one or more cells in the battery pack.
Reprinted Url Of This Article:
http://www.seekic.com/circuit_diagram/Basic_Circuit/NiCd_BATTERY_CYCLER.html
Print this Page | Comments | Reading(3)
Code: