Published:2009/7/7 4:44:00 Author:May | From:SeekIC

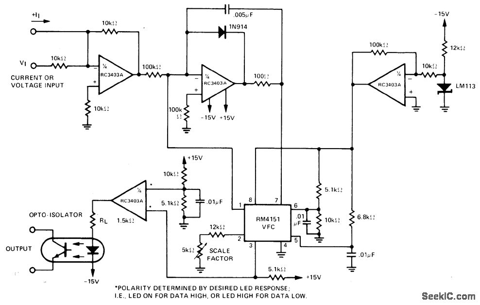
Input voltage range of 0-10 V is converted to proportional frequency at output of optoisolator with high linearitv bv RM4151 converter used in combination with RC3403A quad opamp that provides. functions of inverter, integrator, regulator, and LED driver.-"Linear Integrated circuit Data Book,"Raytheon Semiconductor Division, Mountain View,CA,1978, p 7-40-7-41.
Reprinted Url Of This Article:
http://www.seekic.com/circuit_diagram/Basic_Circuit/OPTICALLY_COUPLED_V_F.html
Print this Page | Comments | Reading(3)
Code: