Published:2009/7/10 5:13:00 Author:May | From:SeekIC



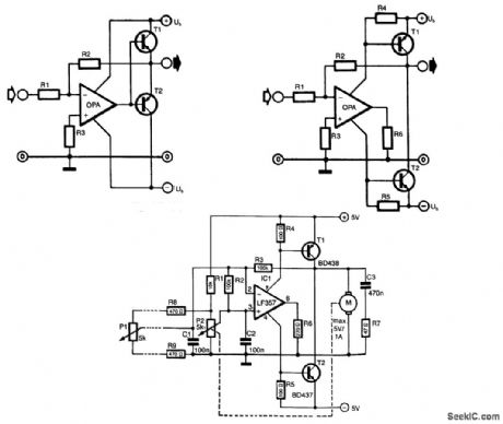
Frequently, the output current of an operational amplifier is inadequate for the application as, for instance, when a small motor or loudspeaker has to be driven. Normally, this is resolved by adding an emitter follower to the circuit as shown in Fig. 27-1(a). Unfortunately, that circuit does not allow the full supply voltage, Ub, to be used, because the output voltage of the op amp must always be 1 to 2 V smaller than ± Ub. To that must be added the drop across the base-emitter junction of transistors T1 and T2.
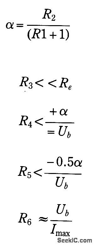
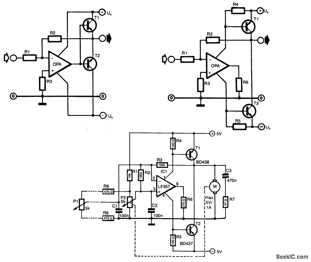
The circuit shown in Fig. 27-1(b) (principle) and Fig. 27-1(c) (practical) is a more appropriate solu-tion: it was designed specifically for driving small motors. Since the output current of the op amp flows through its supply lines, the driver transistors may also be controlled over these lines.
The value of base-emitter resistors R4 and R5 has been chosen to ensure that in spite or the quiescent current through the op amp, T1 and T2 are switched off. Resistor R6 limits the output current of the op amp. If the op amp is a type with guaranteed short-circuit protection, R6 may be replaced by a jump lead.
The output voltage is only 50 to 100 mV (collector-emitter saturation voltage of the driver transistors) smaller than the supply voltage. When choosing these transistors, it is therefore essential to take into account the saturation voltage (in addition to the maximum current amplification and power rating).The value of the resistors in an Inverting circuit is calculated from:
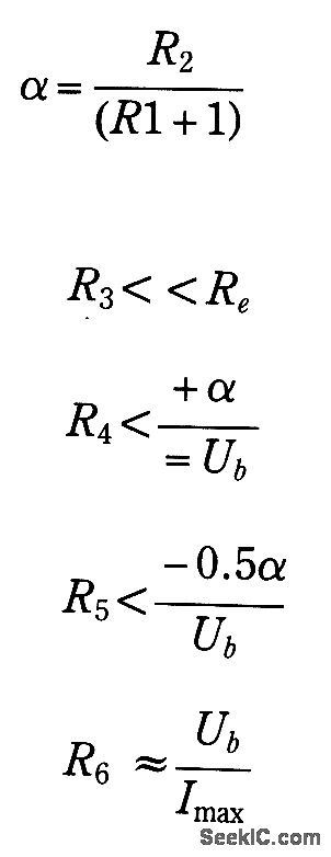
where α is the amplification.
In a noninverting circuit (R1 between the -input and ground and the input signal connected to the +input of the op amp), the amplification is:
where Re is the input impedance of the op amps.
The circuit can be used with discrete (single) op amps only, because double or quadruple types in one package share the supply voltage pins. The setting accuracy of the circuit in Fig. 27-1(c) is better than 1%.
Reprinted Url Of This Article:
http://www.seekic.com/circuit_diagram/Basic_Circuit/OP_AMP_POWER_DRIVER.html
Print this Page | Comments | Reading(3)
Code: