Published:2009/7/8 3:24:00 Author:May | From:SeekIC

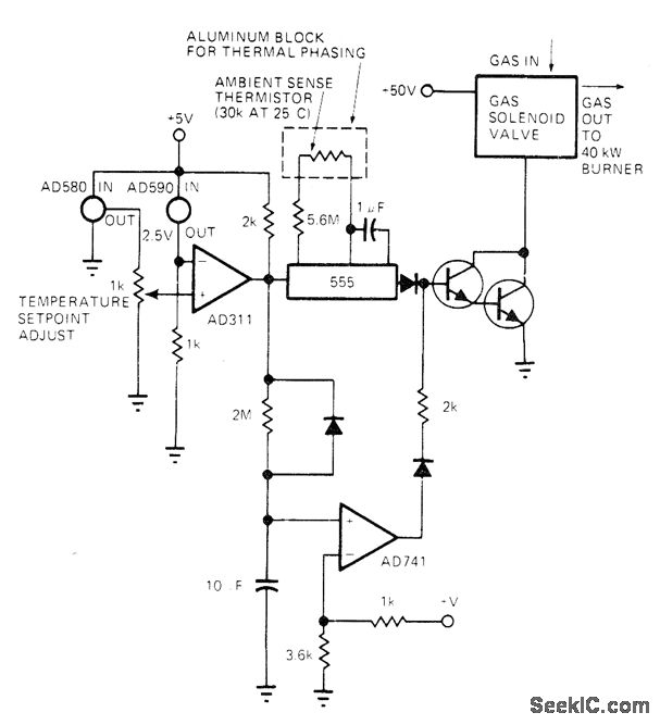
Used to control temperature of industrial gas-fired heater having very high thermal capacity. When AD311 opamp comparator trips at set-point temperature, 555 mono makes transistors turn on gas solenoid and light burner. When mono times out, burner goes off regardless of opamp output condition, Time constant of 555 compensates for lags in system by turning off heater before AD590 sensor reaches cutoff value, Thermistor across 555 mono compensates for changes in ambient temperature. During start-up, AD741 opamp and associated circuit effectively by-passes mono, and also turns on heater if mono fails to fire for any reason.-J. Williams, Designer's Guide to: Temperature Control, EDN Magazine, June 20, 1977, p 87-95.
Reprinted Url Of This Article:
http://www.seekic.com/circuit_diagram/Basic_Circuit/OVERSHOOT_COMPENSATION.html
Print this Page | Comments | Reading(3)
Code: