Published:2009/7/15 2:06:00 Author:Jessie | From:SeekIC

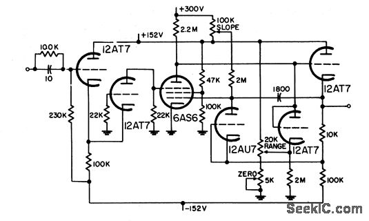
Is triggered by gating mvbr. Receives control voltage from ten-turn potentiometer calibrated in distance units. Output drives blocking oscillator through transformer. Accuracy is about 1% of delay setting.-NBS, Hand-book Preferred Circuits Navy Aeronautical Electronic Equipment, Vol. 1, Electron Tuba Circuits, 1963, p N9-2.
Reprinted Url Of This Article:
http://www.seekic.com/circuit_diagram/Basic_Circuit/O_TO_2440_MICROSEC_PHANTASTRON_DELAY.html
Print this Page | Comments | Reading(3)
Code: