Published:2009/7/8 23:26:00 Author:May | From:SeekIC

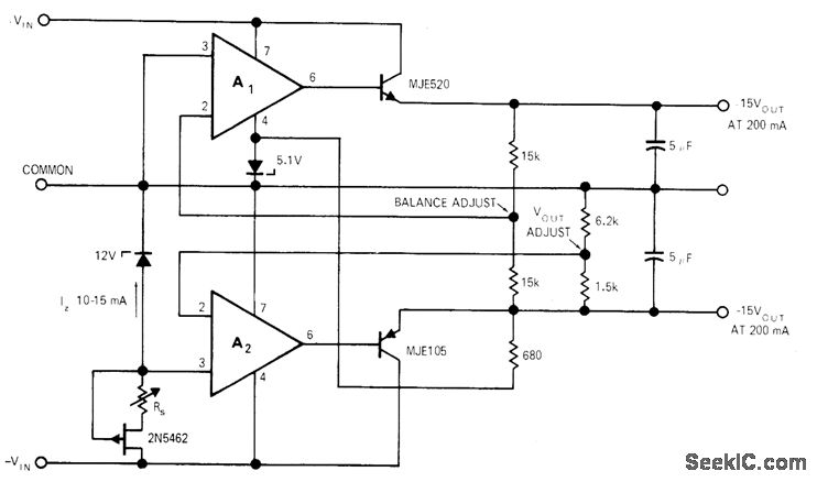
Two-opamp regulatorgives dual-polarity tracking outputs that can be balanced to within millivolts of each other or can be offset as required. Negative voltage is regulated, and positive output tracks negative. Article gives step-by-step design procedure based on use of pA741 or equivalent opamps. AC ripple is less than 2 mV P-P. Conventional full-wave bridge rectifier with capacitor-input filter can be used to provide rectuired unregulated 36 VDC for inputs.-C. Brogado, IC Op Amps Simplify Regulator Design, E.DNlEEEMagazine, Jan.15, 1972, p 30-34.
Reprinted Url Of This Article:
http://www.seekic.com/circuit_diagram/Basic_Circuit/Other_Circuit/±15V_AT_200_mA.html
Print this Page | Comments | Reading(3)
Code: