Published:2009/6/22 22:22:00 Author:May | From:SeekIC

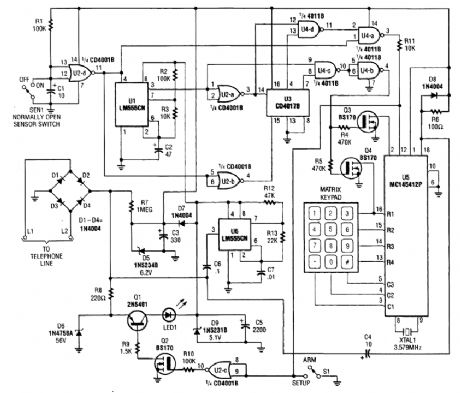
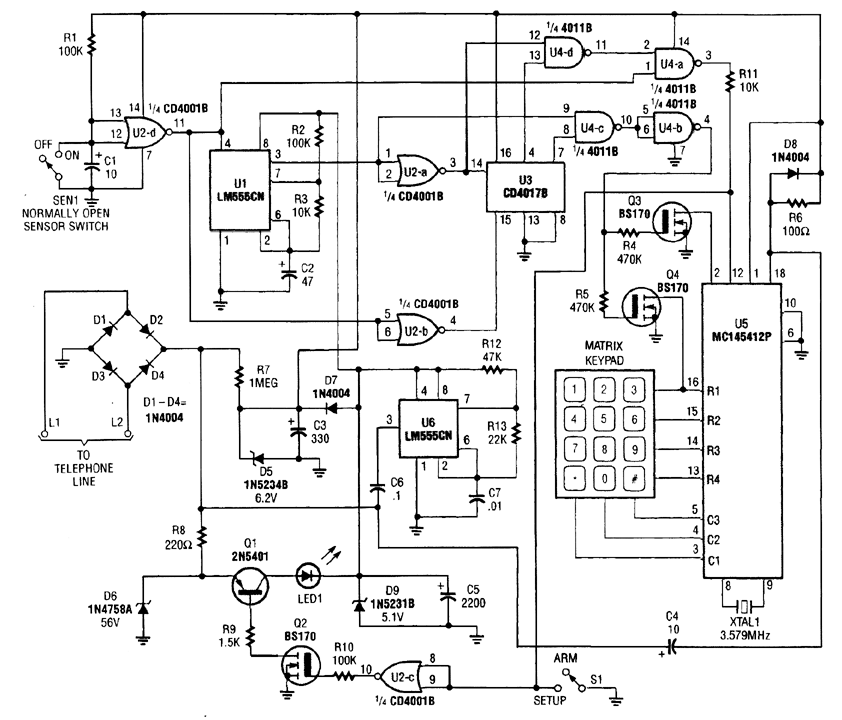
This system will alert you or anyone chosen by automatically dialing a programmed phone num-ber. This is accomplished by monitoring an open-loop or closed-loop sensor switch located in the protected area. When the sensor detects a problem (such as a break-in, fire, heating system failure, flood, etc.), Teleguard dials whatever telephone number has been programmed into its memory. When the phone is taken off the hook, Teleguard emits an unusual tone to alert the party on the re-ceiving end that something is amiss.The circuit is not hampered by busy signals when a call is placed; it automatically redials the number again and again (about once a minute) until it gets through. In addition, Teleguard can also automatically dial a number in the event of a medical emergency; for instance, where a mobility-im-paired person is unable to dial the telephone. That can be accomplished by adding a panic switch to the circuit.
Reprinted Url Of This Article:
http://www.seekic.com/circuit_diagram/Basic_Circuit/Other_Circuit/EMERGENCY_TELEPHONE_DIALER.html
Print this Page | Comments | Reading(3)
Code: