Published:2009/7/8 5:17:00 Author:May | From:SeekIC

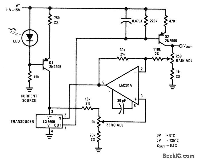
Output of National LX5600 temperature-sensing transducer is inverted, level-shifted, and given extra voltage gain of 4 to give required output of0 to +5 V for telemetry system or instrumentation recorder. Q1 furnishes constant current to thermometer, and Q2 provides inverting function. Resulting output signal is reinverted by LM201A opamp connected through zero-adjust divider to pin 3 which provides voltage reference.-P. Lefferts, A New Interfacing Concept; the Monolithic Temperature Transducer, National Semiconductor, Santa Clara, CA, 1975, AN-132, p 3.
Reprinted Url Of This Article:
http://www.seekic.com/circuit_diagram/Basic_Circuit/Other_Circuit/TEMPERATURE_TRANSDUCER_INTERFACE.html
Print this Page | Comments | Reading(3)
Code: