Published:2009/7/8 5:12:00 Author:May | From:SeekIC

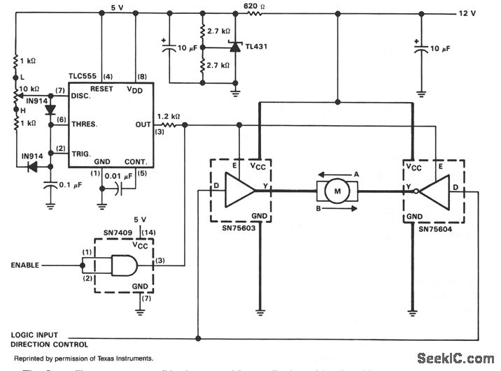
The figure illustrates a reversible dc motor drive application with adjustable speed control. The D inputs for these drivers are complementary and can be tied together and driven from the same logic control for bidirectional motor drive. The enables are tied together and driven by a pulse-width-modulated generator providing on duty cycles of 10 to 90% for speed control. A separate enable control is provided through an SN7409 logic gate. See the truth table for this motor controller application.
Definitions for the terms used in the truth table are as follows:
EN EnableDC Direction controlSP.C Speed controlA Direction of current-right to leftB Direction of current-left to rightH Logic 1 voltage levelL Logic 0 voltage levelN Speed control set for narrow pulse width Speed control set for wide pulse widthX Irrelevant
Reprinted Url Of This Article:
http://www.seekic.com/circuit_diagram/Basic_Circuit/Other_Circuit/_SPEED_CONTEOLLED_REVERSIBLE_DC_MOTOR_VRIVE.html
Print this Page | Comments | Reading(3)
Code: