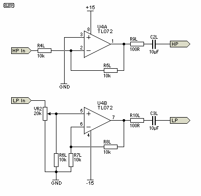
Published:2013/2/25 20:28:00 Author:muriel | Keyword: Output Buffers (Alternative) | From:SeekIC

Reprinted Url Of This Article:
http://www.seekic.com/circuit_diagram/Basic_Circuit/Output_Buffers_Alternative.html
Print this Page | Comments | Reading(3)
Code: