Published:2012/10/25 3:10:00 Author:muriel | Keyword: Output Buffers circuit | From:SeekIC

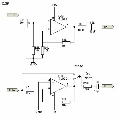
the output buffers (again, left channel only) connected in the manner I used for the prototype. The high pass section provides a gain of 6dB, and has a pot to adjust the level to allow for different loudspeaker sensitivities. The gain can be adjusted from +6dB to -8dB (approximately), which will be more than enough for any installation. The low pass buffer has a gain of -1, which is to say that gain is unity, but inverted. A phase switch can be incorporated as shown to allow for sub-woofer phase correction - this is not needed for a biamp setup.
Reprinted Url Of This Article:
http://www.seekic.com/circuit_diagram/Basic_Circuit/Output_Buffers_circuit.html
Print this Page | Comments | Reading(3)
Code: