Published:2009/7/2 9:16:00 Author:May | From:SeekIC

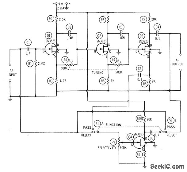
Full rotation of ganged tuning control R4 tunes circuit from 100 Hz to 10 kHz, with position of switch S1 determining whether circuit passes or rejects frequency to which it is tuned. Maximum selectivity, conesponding to maximum height of pass curve or depth of reject curve and minimum width of either curve, is obtained when R9 is set for maximum gain in FET Q4. If R9 is advanced far enough with switch set to pass, circuit will oscllate and give sine-wave output at tuned frequency.-R.P.Tumer, FET Circuits, Howard W, Sams, Indianapolis, IN, 1977, 2nd Ed., p 71-73.
Reprinted Url Of This Article:
http://www.seekic.com/circuit_diagram/Basic_Circuit/PASS_REJECT_TUNABLE_NOTCH.html
Print this Page | Comments | Reading(3)
Code: