Published:2009/7/12 21:51:00 Author:May | From:SeekIC

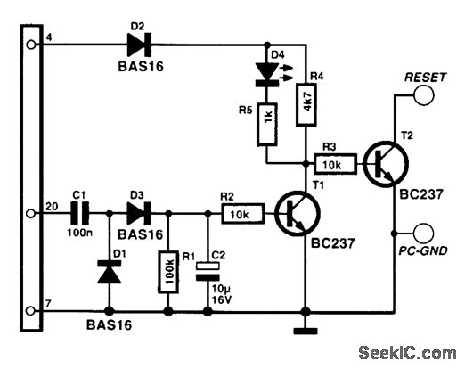
The watchdog is intended to monitor a microprocessor and determine whether it functions correctly or not. It and its software are suitable for use in the background with any PC that runs under DOS or Windows. The hardware is linked to the serial interface, which is then controlled by the software. After the computer has been switched on, the data connections at the serial interface are low.The watchdog software is started at the same time as the selected application program. It provides a permanent rectangular signal at pin 20, which results in C2 being charged and T2 conducting. Pin 4 is made high so that the computer cannot receive a RESET signal. This condition is stable as long as the program runs. If the computer fails (crashes), the rectangular signal falls out and C2 is discharged via R1. This causes T1 to be switched off, whereupon the base of T2 goes high. This transistor is then on and pulls the RESET line of the computer to ground. The computer then restarts. Note that the circuit works only if a computer RESET also causes the serial interface to be reset because that is essential for the high level at pin 4 to be removed. It is only when this pin is at ground level that the RESET pulse is terminated and the cornputer can reboot.
Reprinted Url Of This Article:
http://www.seekic.com/circuit_diagram/Basic_Circuit/PC_WATCHDOG.html
Print this Page | Comments | Reading(3)
Code: