Published:2009/7/7 9:21:00 Author:May | From:SeekIC

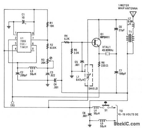
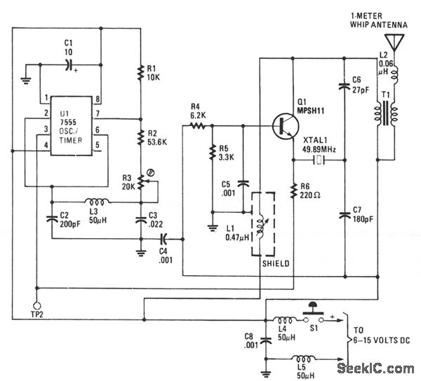
When activated, the transmitter sends out a 49.890-MHz, AM rf carrier. The receiver detects, ampli-fies, and decodes the rf signal, which, in turn, activates a piezo buzzer. The receiver is small enough to carry in a pocket or sit on your workbench, The transmitter is also small and fits easily into a pocket for quick access.
Reprinted Url Of This Article:
http://www.seekic.com/circuit_diagram/Basic_Circuit/PERSONAL_POCKET_PAGER.html
Print this Page | Comments | Reading(3)
Code: