Published:2009/7/6 1:08:00 Author:May | From:SeekIC


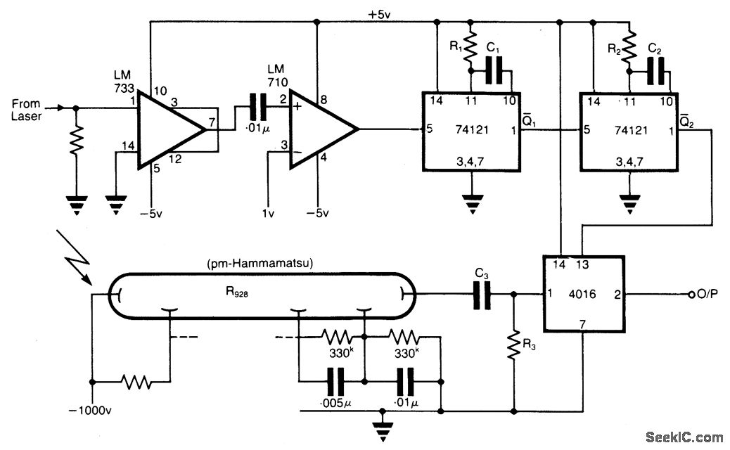
Circuit NotesThe application involves observing the light pulse emerging from a thick specimen after transillumination by a laser pulse. Pulses derived from the laser source are amplified using a Video Amplifier LM733. The reference level is set to 1 V in the comparator LM 710, to provide the necessary trigger pulses for the monostable multivibrator 74121.The laser pulses have a repetition frequency of 500 Hz and suitable values are as below:
R1= 33 k ohm, C1 = 22 pFR2 = 33 k ohm, C2 = 68 nF
The pulse width for each monostable is approximately given by tw=0.7 RC. R3 and C3 is a high pass filter. The method therefore permits the use of low cost components having moderate response times for extracting the pulse of interest.
Reprinted Url Of This Article:
http://www.seekic.com/circuit_diagram/Basic_Circuit/PHOTOMULTIPLIER_OUTPUT_GATING_CIRCUIT.html
Print this Page | Comments | Reading(3)
Code: