Published:2009/7/14 5:37:00 Author:May | From:SeekIC

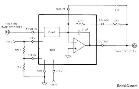
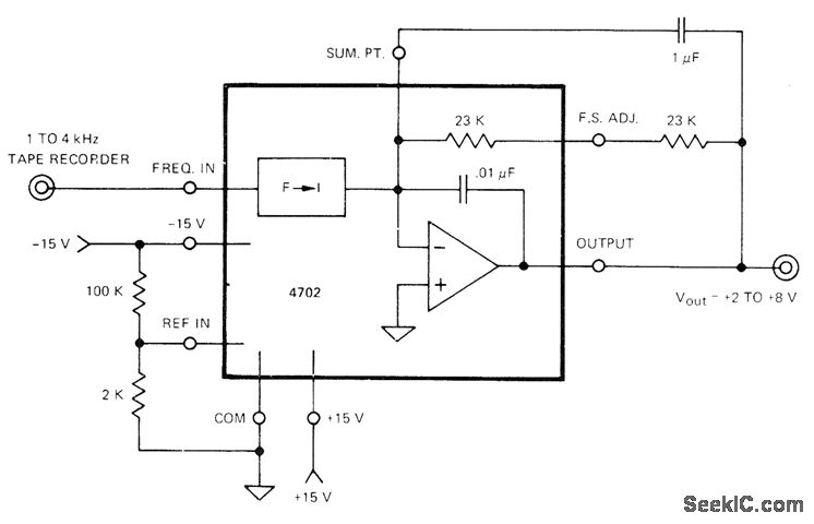
Teledyne Phil-brick 4702 frequency-to-voltage converter Circuit provides ripple filter required for converting recorded square waves in frequency range of 0.5 to 5 kHz to desired analog output in range of 2 to 8 VDC Report covers problems of recording and playing back pulse trains.-“V-F’s, V-F’s, and Audio Tape Recorders,” Teledyne Philbrick, Dedham, MA, 1974, AN-11.
Reprinted Url Of This Article:
http://www.seekic.com/circuit_diagram/Basic_Circuit/PLAYBACK_OF_PULSE_TRAINS.html
Print this Page | Comments | Reading(3)
Code: