Published:2009/7/3 4:40:00 Author:May | From:SeekIC

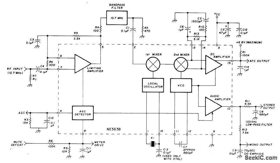
Signetics NE563B IC(In dashed lin es)serves as completeIF amplifier and demodulator for FM broadcastrecelver, Circuit uses downconversion from 10.7 MHz to 900 kHz, where phase detector operates. Ceramic bandpass filter provides IF selectivity at 10.7 MHz. X1 can be 9.8-MHz ceramic resonator, LC network, crystal, or capacitor.-H. Olson, FM Detectors, Ham Radio, June 1976, p22-29.
Reprinted Url Of This Article:
http://www.seekic.com/circuit_diagram/Basic_Circuit/PLL_IF_AND_DEMODULATOR.html
Print this Page | Comments | Reading(3)
Code: