Published:2009/7/14 6:49:00 Author:May | From:SeekIC


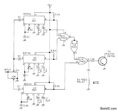
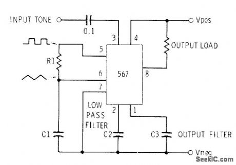
Can be used for Touch-Tone decoding as well as for telephone-line and wireless control applications using single audio frequency. Operating center frequency depends on H1 and C1. R1 should be between 2K and 20K. C1 in microfarads is computed from f = 1/R1C1, where R is in megohms and f is in hertz. C2 is low-pass filter in range of 1-22μF; the larger its value, the narrower its bandwidth. C3 is not critical and can be about twice C2.-C. D. Rakes, Integrated Circuit Projects, Howard W. Sams, Indianapolis, IN, 1975, p 68-73.
Reprinted Url Of This Article:
http://www.seekic.com/circuit_diagram/Basic_Circuit/PLL_SINGLE_TONE_DECODER.html
Print this Page | Comments | Reading(3)
Code: