Published:2009/7/10 6:19:00 Author:May | From:SeekIC

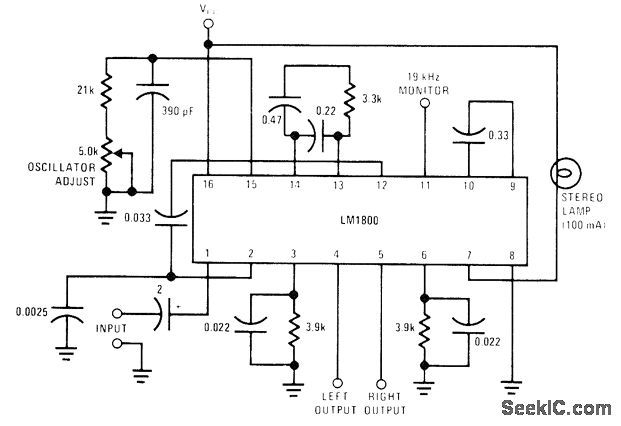
National LM1800 IC uses phase-locked loop techniques to regenerate 38-kHz subcarrier. Automatic stereo/monaural switching is included. Supply voltage range is 10-18 V.- LM1800 Phase Locked Loop FM Stereo Demodulator, National Semiconductor, Santa Clara, CA, 1974.
Reprinted Url Of This Article:
http://www.seekic.com/circuit_diagram/Basic_Circuit/PLL_STEREO_FM_DEMODULATOB.html
Print this Page | Comments | Reading(3)
Code: