Published:2009/7/2 4:21:00 Author:May | From:SeekIC

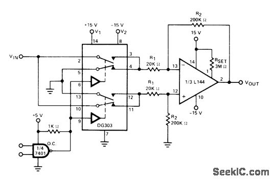
Logic input controls operation of DG303 low-power analog switch providing polarity reversal for output of opamp.Low input logic gives noninverting operation because input signal then goes to pin 12 of opamp.- Analog Switches and Their Applica-tions, Siliconix, Santa Clara, CA, 1976, p 7-91.
Reprinted Url Of This Article:
http://www.seekic.com/circuit_diagram/Basic_Circuit/POLARITY_REVERSER.html
Print this Page | Comments | Reading(3)
Code: