Published:2009/7/6 3:54:00 Author:May | From:SeekIC

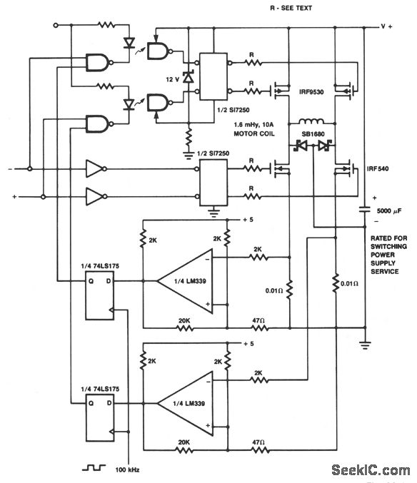
The p-channel devices are switched off by current sensors when the coil current reaches 10 A. The operation is similar to that of a switching-type power supply. The Schottky diodes and resistors are for spike protection.
Reprinted Url Of This Article:
http://www.seekic.com/circuit_diagram/Basic_Circuit/PRACTICAL_CURRENT-LIMITING_COIL_DRIVER.html
Print this Page | Comments | Reading(3)
Code: