Published:2009/7/6 5:52:00 Author:May | From:SeekIC

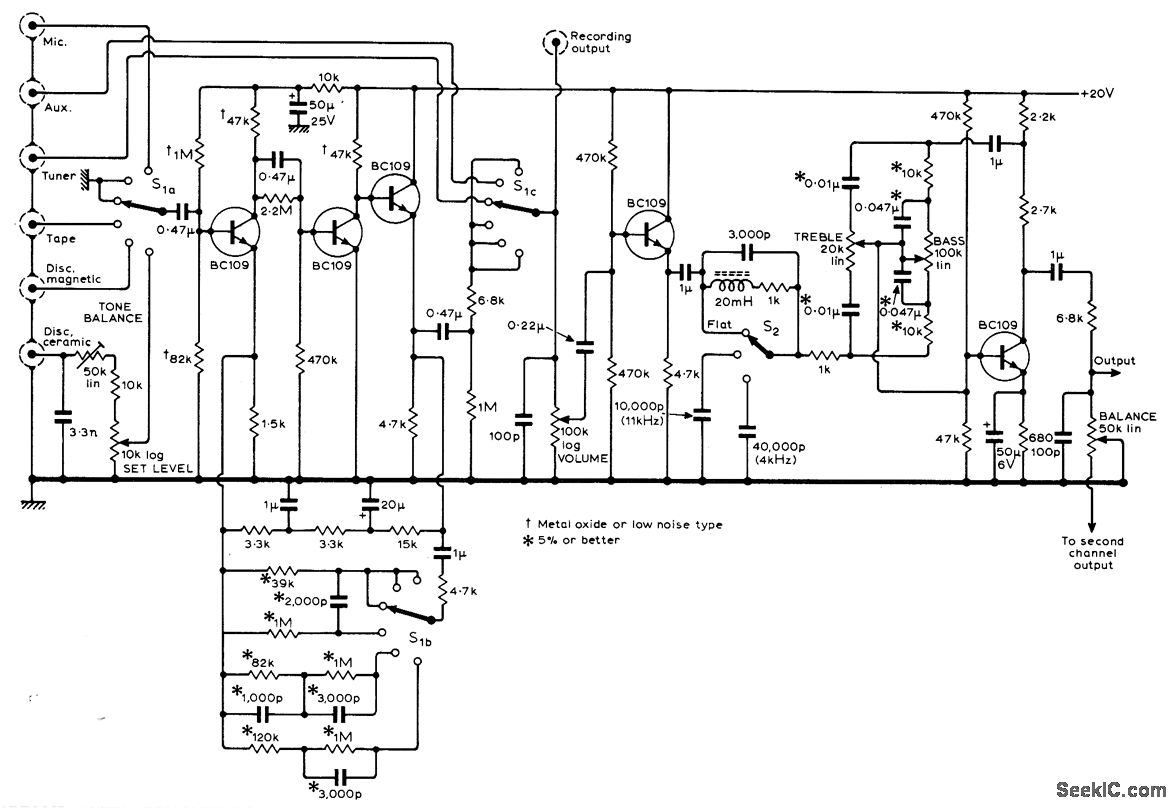
Baaed on 1966 high-performance Bailey preamp design with improved filter and tone control circuits and additional complete ceramic-pickup equalizing circuit. Equalization for magnetic pickups and other types of inputs is automatically selected by three-deck input selector switch. To avoid overloading input stage, adjust set level control to give comfortable listening level for given input when main volume control is at about half its maximum rotation. Article also gives lower-cost version for ceramic-pickup equalization and changes required in this for operation from negative supply.-B. J. Bur-rows, Ceramic Pickup Equalization, Wireless World, Aug. 1971, p 379-382.
Reprinted Url Of This Article:
http://www.seekic.com/circuit_diagram/Basic_Circuit/PREAMP_WITH_EQUALIZATION.html
Print this Page | Comments | Reading(3)
Code: