Published:2009/7/6 21:34:00 Author:May | From:SeekIC

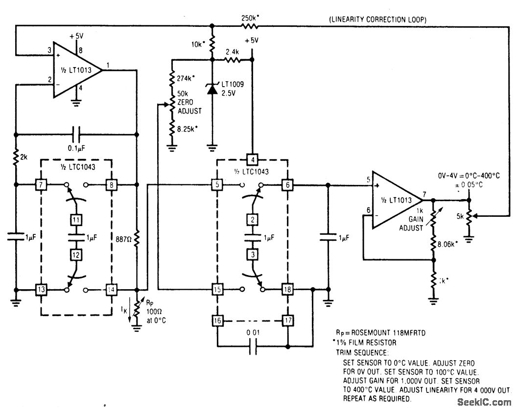
The circuit provides complete, linearized signal conditioning for a platinum RTD.This LTC1043 based circuit is considerably simpler than instrumentation or multi-amplifier based designs, and will operate form a single 5 V supply. A1 serves as a voltage-controlled ground referred current source by differentially sensing the voltage across the 998 phm feedback resistor. The LTC1043 section which does this presents a single-ended signal to A1's negative input, closing a loop. The 2 k 0.1 μF combination sets amplifier roll-off well below the LTC1043's switching frequency and the configuration is stable. Because A1's loop forces a fixed voltage across the 887 ohm resistor, the current through Rp is constant. A1's operating point is primarily fixed by the 2.5 V LT1009 voltage reference.
Reprinted Url Of This Article:
http://www.seekic.com/circuit_diagram/Basic_Circuit/PRECISION,LINEARIZED_PLATINUM_RTD_SIGNAL_CONDITIONER.html
Print this Page | Comments | Reading(3)
Code: