Published:2009/7/7 0:51:00 Author:May | From:SeekIC


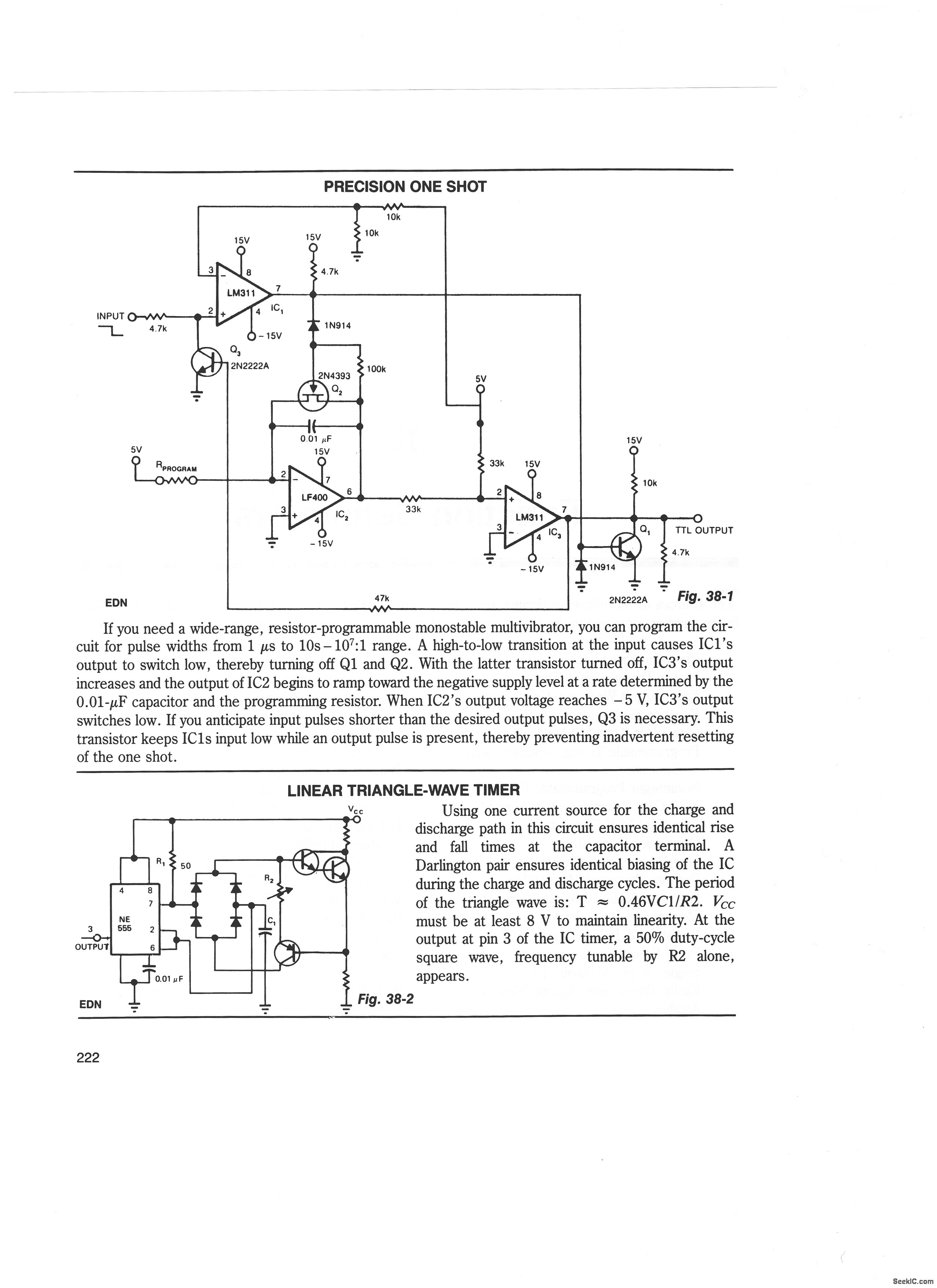
If you need a wide-range, resistor-programmable monostable multivibrator, you can program the circuit for pulse widths from 1 μs to 10s-107:1 range. A high-to-low transition at the input causes IC1's output to switch low, thereby turning off Q1 and Q2. With the latter transistor turned off, IC3's output increases and the output of IC2 begins to ramp toward the negative supply level at a rate determined by the 0.01-μF capacitor and the programming resistor. When IC2's output voltage reaches -5 V, IC3's output switches low. If you anticipate input pulses shorter than the desired output pulses, Q3 is necessary. This transistor keeps IC1s input low while an output pulse is present, thereby preventing inadvertent resetting of the one shot.
Reprinted Url Of This Article:
http://www.seekic.com/circuit_diagram/Basic_Circuit/PRECISION_ONE_SHOT.html
Print this Page | Comments | Reading(3)
Code: