Published:2009/7/15 3:30:00 Author:Jessie | From:SeekIC

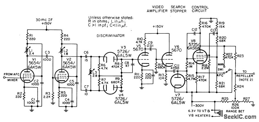
For use in pulse-modulated systems, to maintain a difference of 30 Mc between Transmitter and local oscillator frequencies. If local oscillator is required to operate 30 Mc below transmitter, discriminator diodes V3 and V4 should be reversed. Circuit is a hunting system, because local oscillator is swept over band of frequencies to find correct operating point. During search, phantastron V8 acts as saw tooth generator to provide sweep voltage for control element of local oscillator (repeller of klystron).-NBS, Handbook Preferred Circuits Navy Aeronautical Electronic Equipment, Vol. I, Electron Tube Circuits, 1963, PC 53, p 53-2.
Reprinted Url Of This Article:
http://www.seekic.com/circuit_diagram/Basic_Circuit/PREFERRED_30_MC_I_F_PULSE_AFC.html
Print this Page | Comments | Reading(3)
Code: