Published:2009/7/15 20:58:00 Author:Jessie | From:SeekIC

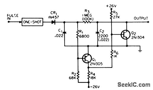
Requires pulse train burst of only two successive pulses to determine prf above or below given limit. Two such circuits with nand gate can indicate presence of given prf within 0.1% or within 1 cps of 1 kc. Input pulses are first given standard width and amplitude by one shot.-G. Richwell, PRF Discriminator, EEE, 13:7, p41.
Reprinted Url Of This Article:
http://www.seekic.com/circuit_diagram/Basic_Circuit/PRF_DISCRIMINATOR.html
Print this Page | Comments | Reading(3)
Code: