Published:2009/6/30 22:35:00 Author:May | From:SeekIC

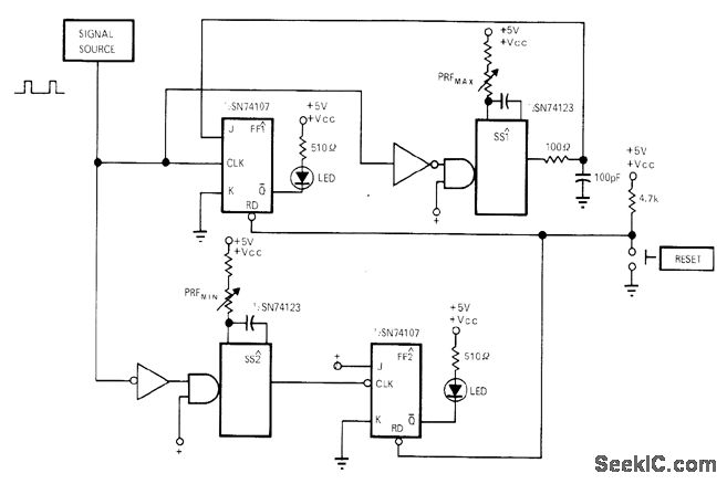
Upper channel latches when pulse repetition frequency of train of pulses is higher than specified limits,turning on abovelimit LED driven by JK fip-flop FF1. Lower channel latches and turns on its LED when PRF is below second specified limit, Upper channel als detects single noise pulse,while lower channel detects single missing pulse,After offlimit indication,circuit must be reset.-L.Bilkwood and D.Porat、PRF Monitor with Adjustable End Limits、EDN/EE Magazine,Feb.1、1972,p57-58
Reprinted Url Of This Article:
http://www.seekic.com/circuit_diagram/Basic_Circuit/PRF_MONITOR_UPPER.html
Print this Page | Comments | Reading(3)
Code: