Published:2009/7/10 1:42:00 Author:May | From:SeekIC

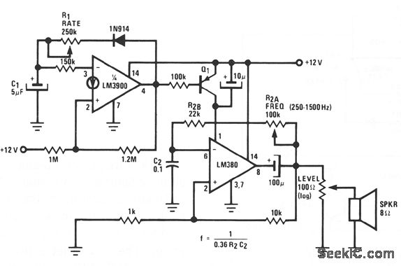
The LM380 operates as an astable oscillator with the frequency determined by R2/C2. Adding Q1 and driving its base, with the output of an LM3900 wired as a second astable oscillator, acts to gate the output of the LM380 on and off, at a rate fixed by R1/C1.
Reprinted Url Of This Article:
http://www.seekic.com/circuit_diagram/Basic_Circuit/PROGRAMMABLE_FREQUENCY_ADJUSTABLE_RATE_SIREN.html
Print this Page | Comments | Reading(3)
Code: