Published:2009/7/14 4:38:00 Author:May | From:SeekIC



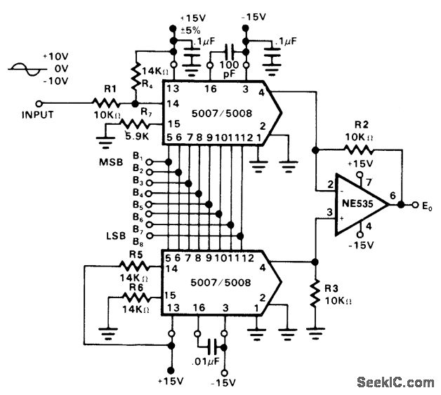
Combination of two Signetics 5007/5008 multiplying D/A converters and NE535 opamp gives digital control of attenuation and gain in audio system. AC input controls polarity of output, giving output of ±10 V for inputs from DC to 10 kHz and ±5 V if response goes up to 20 kHz.- Signetics Analog Data Manual, Signetics, Sunnyvale, CA, 1977, p 677-685.
Reprinted Url Of This Article:
http://www.seekic.com/circuit_diagram/Basic_Circuit/PROGRAMMABLE_GAIN.html
Print this Page | Comments | Reading(3)
Code: