Published:2009/7/9 2:24:00 Author:May | From:SeekIC

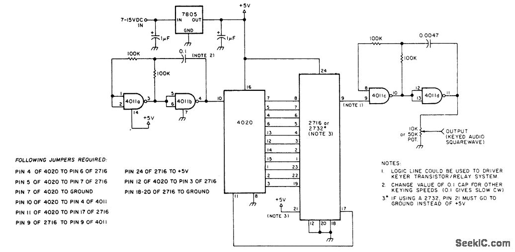
Used on an amateur or experimental radio beacon,the above ID circuit will generate any callsign or message programmed into the EPROM. A CD4020 CMOS counter is driven by an RC clock circuit.This addresses the EPROM.and serial data is available at pin 9.
Reprinted Url Of This Article:
http://www.seekic.com/circuit_diagram/Basic_Circuit/PROGRAMMABLE_IDENTIFIER.html
Print this Page | Comments | Reading(3)
Code: