Published:2009/7/16 4:25:00 Author:Jessie | From:SeekIC

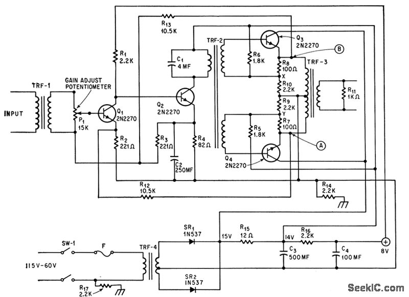
ING CONTROL-Dual balanced feedback and form of bootstrapping give highly stable output of 35 V into 3,500 ohms, with voltage gain adjustable from 0 to 30 while output transformer return is to ground rather than B+.-C. H. Smoot and F. J. Karlov, Boiler Controller Simple Controller for a Complex Job, Electronics, 37:18, p 88-93.
Reprinted Url Of This Article:
http://www.seekic.com/circuit_diagram/Basic_Circuit/PROPORTIONAL_AMPLIFIER_FOR_INTEGRAT.html
Print this Page | Comments | Reading(3)
Code: