Published:2009/7/14 3:29:00 Author:May | From:SeekIC

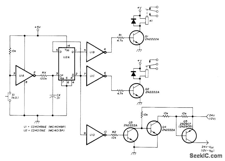
Eliminates need for holding down microphone switch continuously while transmitting. U1 is inverting hex buffer, and U2 is dual CM0S D flip-flop. When S1 is depressed, input to U1A goes low and its output goes high, making U2A and U1B together turn on Q2 and energize relay K1. Q3-Q5 serve as optional silent power switch for use when relay noise is objectionable.-B. Lambing, DC Latch Circuit, Ham Radio, Aug. 1975, p 42-44.
Reprinted Url Of This Article:
http://www.seekic.com/circuit_diagram/Basic_Circuit/PTT_LATCH.html
Print this Page | Comments | Reading(3)
Code: