Published:2009/7/11 3:43:00 Author:May | From:SeekIC

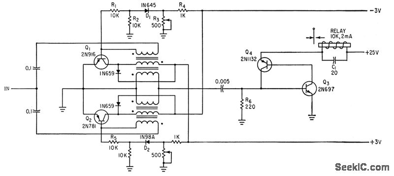
Either positive or negative pulses equal to or greater than adjustable threshold voltage operate relay ,thus measuring pulse height of either poktrity. Responds to pulse widths as narrow as 50 nsec.Q1 responds to positive pulses, and Q2 to negoiive pulses.-O.B.laug,Pulse Voltage Comparator Measures Height of Positive or Negative Pulses, Electronics, 34:36, p70-71.
Reprinted Url Of This Article:
http://www.seekic.com/circuit_diagram/Basic_Circuit/PULSE_ANALYZER.html
Print this Page | Comments | Reading(3)
Code: