Published:2009/7/1 21:09:00 Author:May | From:SeekIC


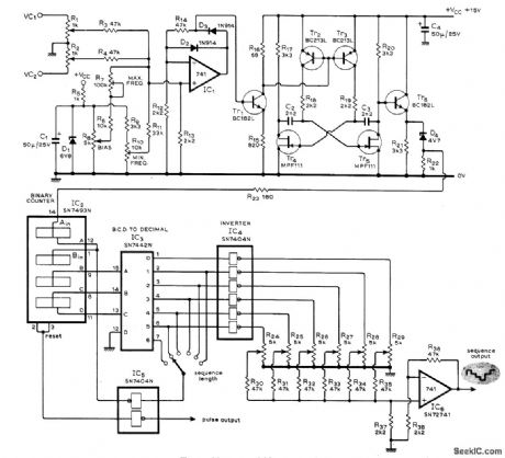
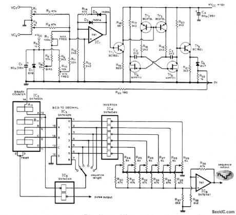
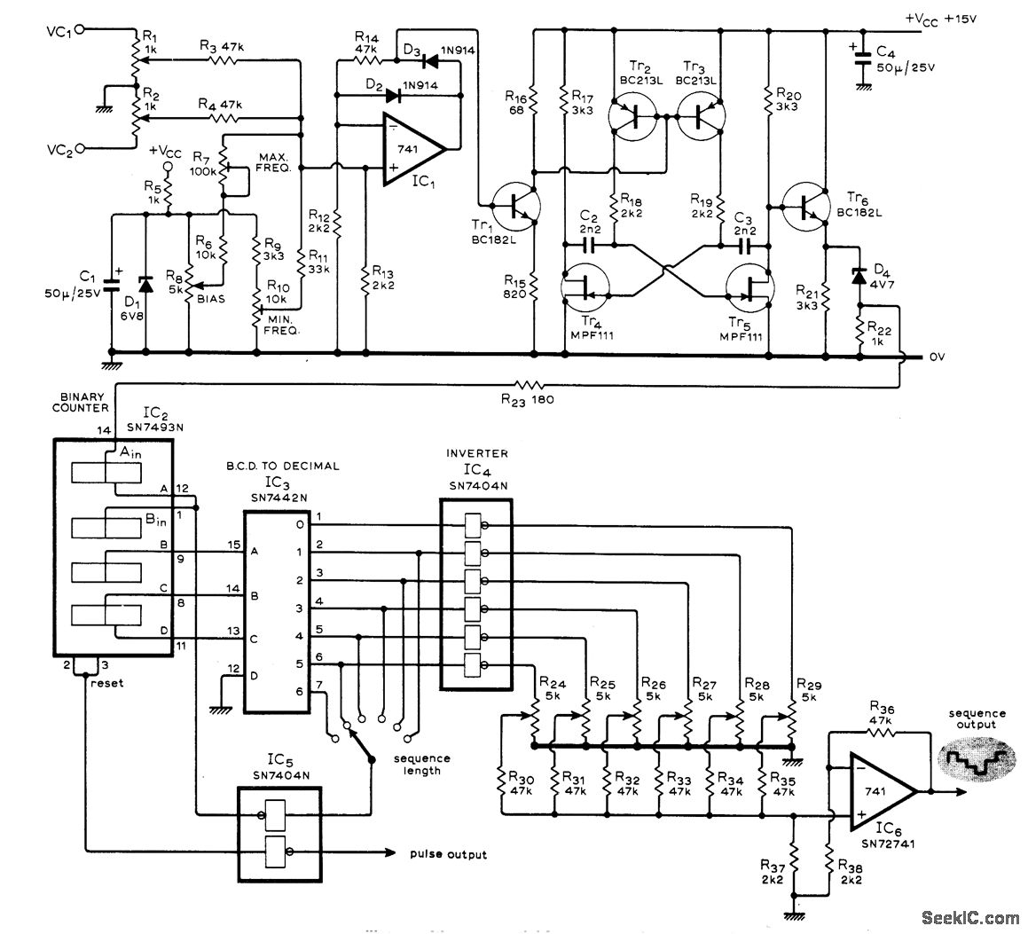
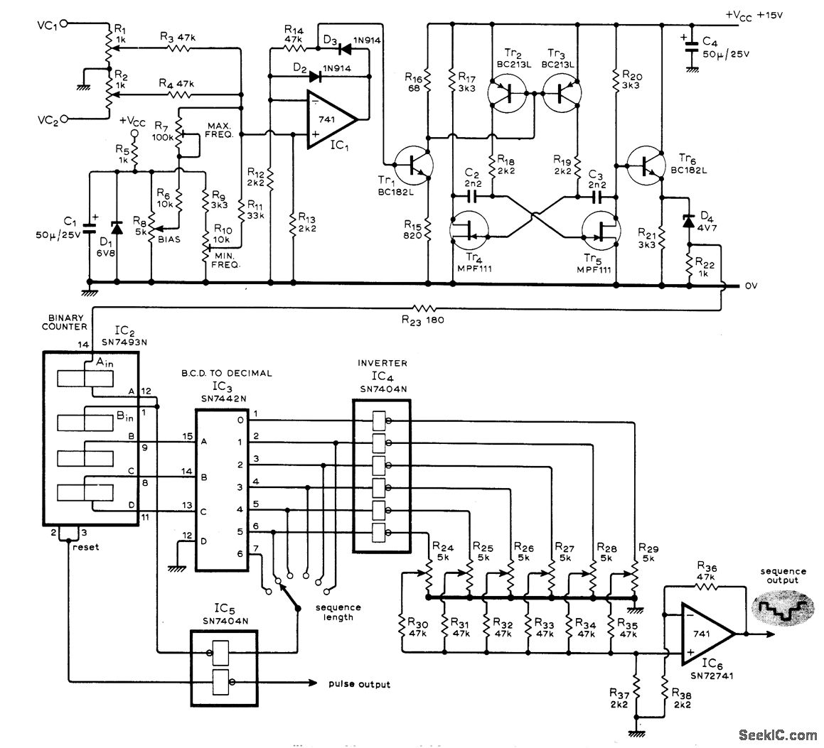
Voltagecontrolled oscillator produces sequence of steps, with amplitude of each step individually controllable up to maximum of six steps. Circuit also generates series of pulses having 1 : 1 markspace ratio. each coincident with leading edge of a step. Pair of summing inputs controls oscillator, with exponential frequency-voltage relationship extending in one range from subsonic frequencies to over 20 kHz. Used in sound synthesizer described in three-part article that gives all circuits and operating details. Applications include synthesizing sounds ranging from bird distress calls and engine noises to spoken words and wide variety of musical Instruments.-T. Orr and D W,Thomas、 Electronic Sound Synthesizer、Wireless World, Part2-Sept 1973.p 429-434 (Part 1-Aug,1973.p366-372; Part 30-ct 1973.p485-490).
Reprinted Url Of This Article:
http://www.seekic.com/circuit_diagram/Basic_Circuit/PULSE_AND_SEQUENCE_OUTPUTS.html
Print this Page | Comments | Reading(3)
Code: