Published:2009/7/14 21:45:00 Author:Jessie | From:SeekIC

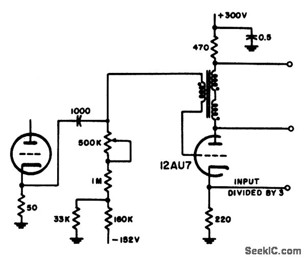
Plate-to-grid coupled blocking oscillator, with voltage step-down to grid, is used to divide from high to low pulse frequency. Stepdown yields maximum peak pulse voltage at plate and per mits maximum pulse duration from given transformer.-NBS, Handbook Preferred Circuits Navy Aeronautical Electronic Equipment, Vol. 1, Electron Tube Circuits, 1963, p N7-1.
Reprinted Url Of This Article:
http://www.seekic.com/circuit_diagram/Basic_Circuit/PULSE_FREQUENCY_DIVIDER_2.html
Print this Page | Comments | Reading(3)
Code: