Published:2009/7/7 4:25:00 Author:May | From:SeekIC

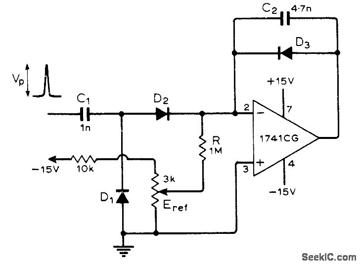
Simple opamp cir-cuit produces time interval proportional to height of positive input pulse, Opamp is con-nected as integrator whose output is held at about zero by negative feedback through D3. Positive input pulse charges C1 and C2, amplifier output steps down, and D3 is reverse-biased. Time for output to charge back up to zero, as observed on oscilloscope, is then directly proportional to input pulse height. Article gives de-sign equations.-G. B. Clayton, Experiments with Operational Amplifiers, Wireless World, Sept. 1973, p 447-448.
Reprinted Url Of This Article:
http://www.seekic.com/circuit_diagram/Basic_Circuit/PULSE_HEIGHT_TO_TIME.html
Print this Page | Comments | Reading(3)
Code: