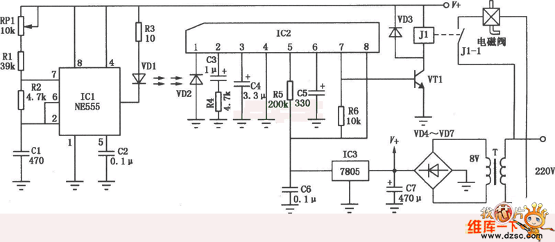
Published:2011/5/11 8:35:00 Author:Christina | Keyword: Photoelectric, infrared, automatic faucet | From:SeekIC

Reprinted Url Of This Article:
http://www.seekic.com/circuit_diagram/Basic_Circuit/Photoelectric_infrared_automatic_faucet_circuit.html
Print this Page | Comments | Reading(3)
Code: