Published:2012/9/10 22:59:00 Author:Ecco | Keyword: Pincushion correction | From:SeekIC

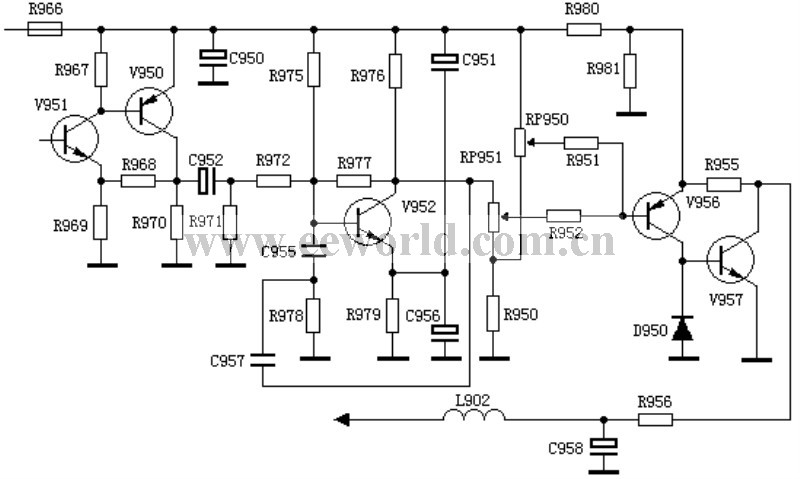
This circuit is part of the Venus D2918 model pincushion correction circuit, and compared to the pincushion correction circuit -1, it also has V951 , V950 two-stage amplifier, the reason is that field sawtooth is not taken from the field deflection coil sampling resistor, but from TDA8838 ( 46) feet, due to its lesser amplitude, it adds the two-stage amplifier.
Reprinted Url Of This Article:
http://www.seekic.com/circuit_diagram/Basic_Circuit/Pincushion_correction_circuit__2.html
Print this Page | Comments | Reading(3)
Code: