Published:2011/7/4 22:08:00 Author:Lucas | Keyword: Power MOSFET gate , drive circuit , transistor | From:SeekIC

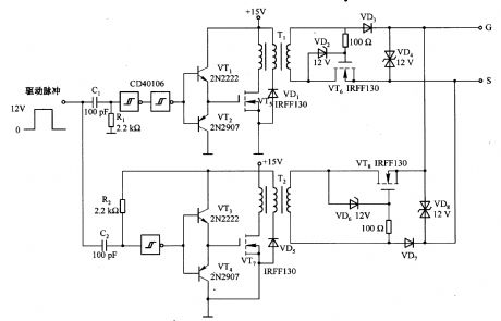
The circuit consists of two forward converters: one is the charging converter for power MOSFET gate capacitor; the other is discharging converter gate for the gate capacitor. Recommended power supply voltage is 12 to 15V. On the rising edge of the drive pulse, VT5 receives pulse, for the figure given the values of Cl and Rl, the typical duration time is 2OOns, and the pulse is transmitted to the secondary stage of transformer Tl. When VT6 and VD3 are in the appropriate offset, the secondary pulse will charge for the gate - source capacitor of driven power MOSFET, then shut down the current path.
Reprinted Url Of This Article:
http://www.seekic.com/circuit_diagram/Basic_Circuit/Power_MOSFET_gate_drive_circuit_composed_of_transistor.html
Print this Page | Comments | Reading(3)
Code: