Published:2009/7/13 5:06:00 Author:May | From:SeekIC

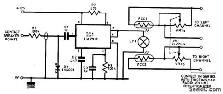
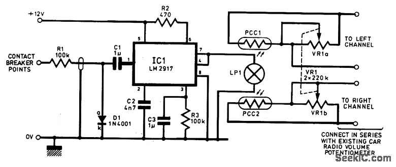
This experimental circuit automatically increases the volume of a car radio when the vehicle's speed (and consequently road and wind noise) rises, and retums the volume to a pleasant level at lower speeds. This relieves the driver of the distracting chore of continually fiddling with the radio's volume control. In the figure, a special tachometer IC type LM2917 takes its input from the ignition system's contact bre.aker points and converts this into a voltage that is directly proportional to engine speed. This voltage will always be in the range of 0 to 5 V anct is used to illuminate a miniature filament lamp LP1. On either side of this lamp is mounted a pair of light-dependent resistors (LDRs) that are connected in series with the wipers of the radio's volume control potentiometers. A ganged potentiometer across each of the LDRs sets the minimum volume level, the radio's own volume being used for the high level. The value of capacitor C2 determines the range over which the unit will function satisfactorily. A suggested value of 4n 7 would be a suitable starting point for further experimentation. The 100-kΩ input resistor (R1) should be placed as near as possible to the ignition coil to prevent RFI (radio frequency interference) and to ensure that the contact breakers are not shorted out should the wire short to earth (chassis) for any reason.
Reprinted Url Of This Article:
http://www.seekic.com/circuit_diagram/Basic_Circuit/RADIO_AUTOMATIC_LEVEL_CONTROL.html
Print this Page | Comments | Reading(3)
Code: