Published:2009/7/1 0:37:00 Author:May | From:SeekIC

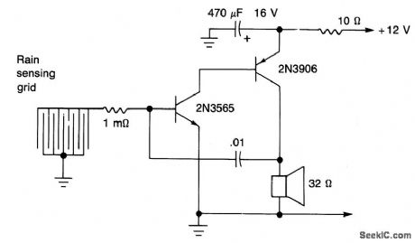
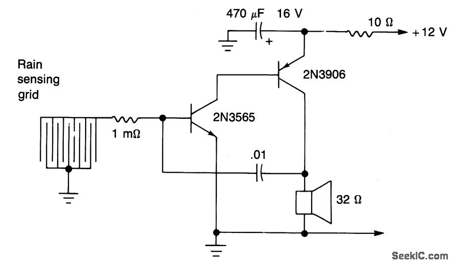
One small spot of rain on the sense pad of this bleeper will start this audio warning.It can also be operated by rising water. The circuit has two transistors, with feedback via capacitor C1, but Trl cannot operate as long as the moisture sense pad is dry. When the pad conducts, Tr1 and Tr2 form an audio oscillatory circuit, the pitch depends somewhat on the resistance.
Reprinted Url Of This Article:
http://www.seekic.com/circuit_diagram/Basic_Circuit/RAIN_WARNING_BLEEPER.html
Print this Page | Comments | Reading(3)
Code: