Published:2009/7/9 23:09:00 Author:May | From:SeekIC

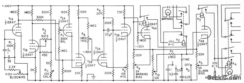
Thermocouple senses rise in temperature of machinery or heat of fire, and feeds servo null-balance recorder having repeater slide-wire. Output of slidewire is differentiated by C1-R1 and compared with reference rise rate voltctge at grid of V1B. When ampliled difference at output of V2 switches Schmitt trigger V3, V4A conducts and energizes K1.Additional triode and relays provide time delay for cdarm lamp.-T. L. Greenwood, Indicalor Warns of Excessive Rise Roles, Electronics, 35:7, p 54-56.
Reprinted Url Of This Article:
http://www.seekic.com/circuit_diagram/Basic_Circuit/RATE_OF_RISE_HEAT_ALARM_WITH_DELAY.html
Print this Page | Comments | Reading(3)
Code: