Published:2009/7/6 6:03:00 Author:May | From:SeekIC

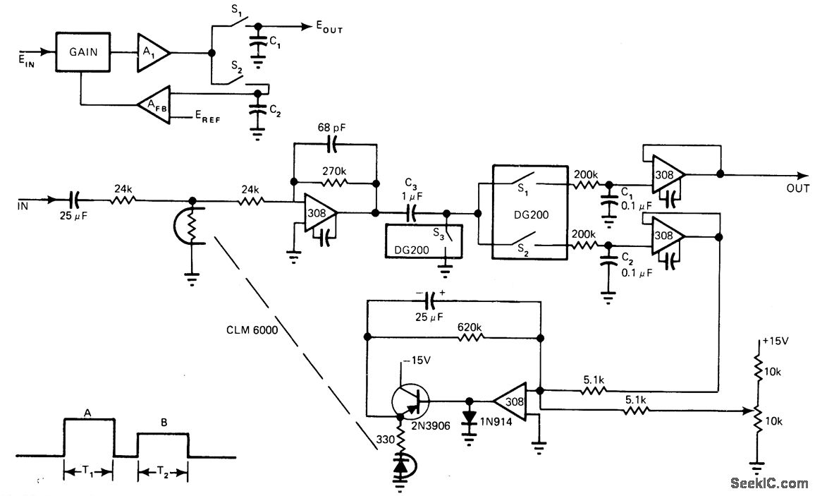
Developed for use when two signals are time-shared on same input line, such as exists when two LEDs alternately illuminate single photocell. Measures ratio of amplitudes of unknowns with accuracy better than 1%. During time period T1, input is sampled through s2 and stored on C2 for comparison with reference voltage Result is applied through switch able amplifier network AFB to gain control element which is LED-photoresistor coupled pair (CLM 6000) This closed loop adjusts signal gain to make denominator of ratio equal to reference voltage. Numerator, corresponding to time T2, is multiplied by-same gain so numerator output is proportional to de-sired ratio B/A of unknowns. Article describes circuit operation in detail.-R. E. Bober, Here's a Low-Cost Way to Measure Ratios, EDN Magazine, March 5, 1976, p 108, 110, and 112.
Reprinted Url Of This Article:
http://www.seekic.com/circuit_diagram/Basic_Circuit/RATIO_OF_TWO_UNKNOWNS.html
Print this Page | Comments | Reading(3)
Code: