Published:2013/9/2 20:53:00 Author:lynne | Keyword: RC Servo Tester with 555 IC | From:SeekIC

RC Servos basically come in three different sizes (micro, standard, and giant) to accommodate the type of RC models they are being used in. All RC servos have a three wire connector. One wire supplies positive DC voltage (usually 5 V) . The second wire is for voltage ground (0V), and the third wire is the signal (control) wire.
The servo motor can be moved to a desired angular position by sending PWM (pulse width modulated) signals on the signal (control) wire.Usually, a pulse of width varying from 1 millisecond to 2 milliseconds in a repeated time frame is sent to the servo for around 50 times in a second. The width of the pulse determines the angular position.
For example, a pulse of 1 millisecond moves the servo towards 0°, while a 2 milliseconds wide pulse would take it to 180°. The pulse width for in between angular positions can be interpolated accordingly. Thus a pulse of width 1.5 milliseconds will shift the servo to 90°. It must be noted that these values are only the estimations. The practical range of pulse width is 0.2ms to 2.5ms, and frequency is 20Hz to 60Hz.
Notes
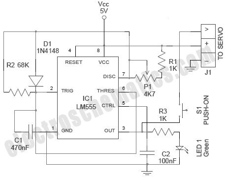
Prototype was tested with a “Tower Pro Micro Servo”. Servo test socket “J1” in the circuit is a standard 3-pin male header. In case of any difficulty, you can use 3 flying leads with alligator clips as test probes
S1 is a “Push-To-On” switch works as a “Test Switch”
LED 1 is added to indicate the output status of the tester
Try to use a precision 4K7 trimpot as P1
Note that, here the control pulses have a maximum voltage near-equal to the input voltage (5V) of the tester circuit. This can be a problem if your servo expects a 3V control signal
It is good to add a 100µF/16V capacitor, as a buffer, across the 5V DC supply (VCC & Ground)
Change the values of R1, P1, R3 and C2 if necessary/when demanded by the RC Servo under test. Before testing an RC servo, carefully refer its technical datasheet
Reprinted Url Of This Article:
http://www.seekic.com/circuit_diagram/Basic_Circuit/RC_Servo_Tester_with_555_IC.html
Print this Page | Comments | Reading(3)
Code: