Published:2009/7/5 22:29:00 Author:May | From:SeekIC

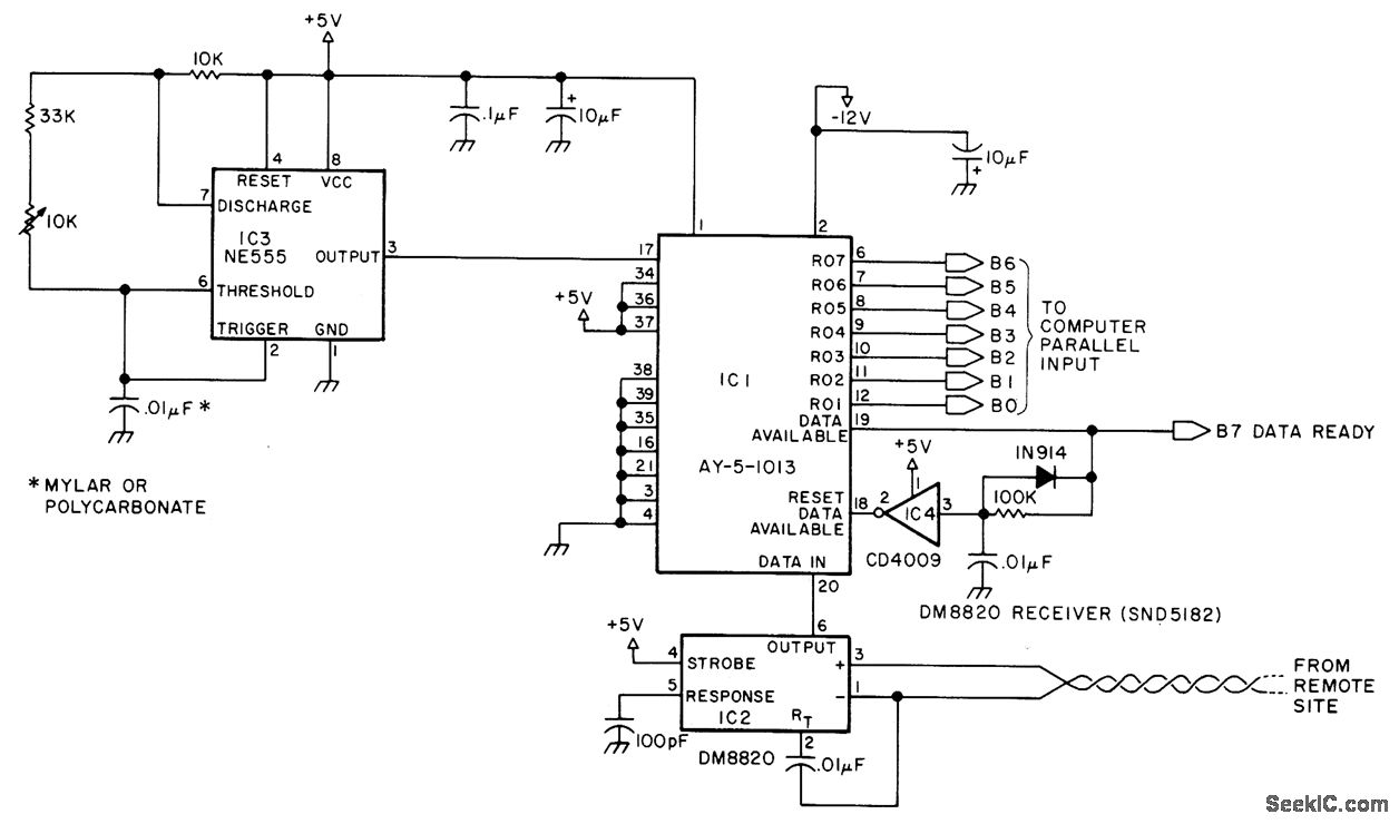
National DM8820 receiver at computer location is connected by twisted-pair line to remote terminal.NE555 oscillator is set at 1760 Hz within 1% with aid of frequency counter, to match corresponding clock in remote terminal. Serial bits coming over line are converted to parallel bits for computer by AY-5-1013 UART. Article gives circuit for remote terminal and covers operation in detail-S. Ciarcia, Come Upstairs and Be Respectable, BYTE, May 1977, p 50-54.
Reprinted Url Of This Article:
http://www.seekic.com/circuit_diagram/Basic_Circuit/RECEIVER_FOR_REMOTE_TERMINAL.html
Print this Page | Comments | Reading(3)
Code: