Published:2009/7/10 0:48:00 Author:May | From:SeekIC

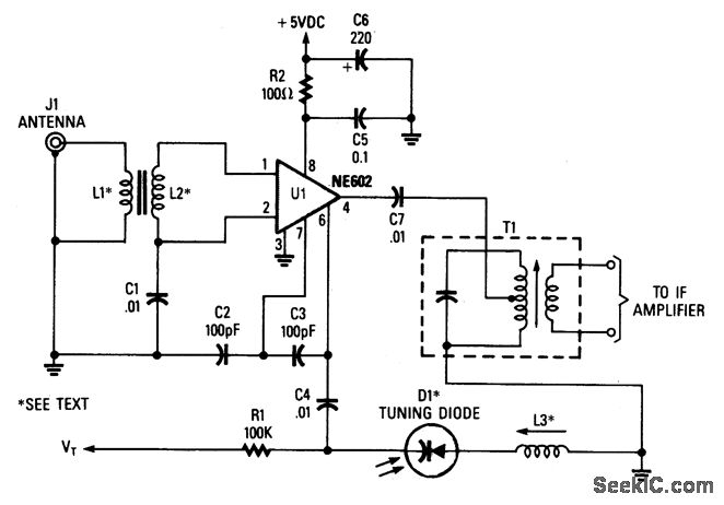
L1, L2 1:12 Tums Ratio Toroid (Broadband).L3 Resonates to L.0. Frequency with D1 capacitance.LO FREQ Desired received frequency ± IF frequency.In this case, the NE602 is used in this superhet front-end configuration. U1 serves as a frequency converter. L1/L2 is a broadband toroidal transformer. A tuned transformer may be used instead. The sup-ply voltage is +5 to +9 Vdc. T1 is tuned to the IF frequency. The typical IF frequency is 455 kHz. This circuit, depending on L1, L2, and L3, should be usable in the frequency range from audio to 30 MHz. The varactor tuning diode can be replaced with an air-variable capacitor, if desired.
Reprinted Url Of This Article:
http://www.seekic.com/circuit_diagram/Basic_Circuit/RECEIVER_FREQUENCY_CONVERTER_STAGE.html
Print this Page | Comments | Reading(3)
Code: