Published:2009/7/16 4:24:00 Author:Jessie | From:SeekIC


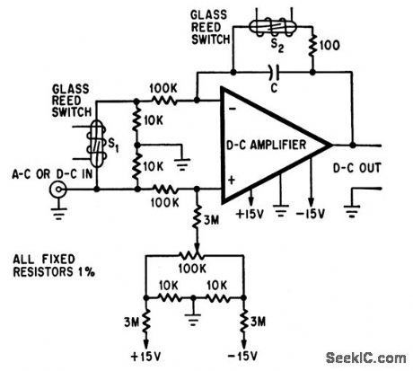
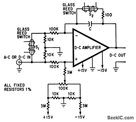
Circuit can gate out unwanted signals, maintain integrated output at specified level, or operate as synchronous detector. Maximum switching speed is 300 kc. Opening and closing S1 in synchronism with ac input signal allows synchronous detection and integration of signal. Amplifier integrates only portion of signal present while switch is open.-H. Penfield, Glass Reed Switch Controls Operational Amplifier, Electronics, 39:17, p 97-98.
Reprinted Url Of This Article:
http://www.seekic.com/circuit_diagram/Basic_Circuit/REED_SWITCH_CONTROLS_OPERATIONAL_AMPLIFIER.html
Print this Page | Comments | Reading(3)
Code: