Published:2009/7/10 21:50:00 Author:May | From:SeekIC

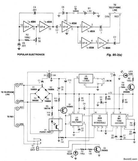
This system uses a transmitter at around 100 kHz (see Fig. 86-3(a)) to control a remote receiver. A line splitter can be used to connect the transmitter to the telephone line in use. The transmitter is a CMOS oscillator and has output buffer stages to drive the telephone line.When the receiver (Fig. 86-3(b)) detects the off-hook condition (the line voltage drops from about 48 V to less than 10 V). Optocoupler U1 has the LED extinguished. This enables timer U2. When the transmitter is activated, tone decoder U4 detects the 100-kHz signal and outputs a low signal, which lights indicator LED1. LED1 is also used to set the transmitter frequency. Also, U2 is triggered. U2 is configured for the latching condition. U2 feeds the base of Q3, turns it on and energizes relay K1, which switches in the fax machine to the telephone line.U3 prevents U2 from being accidentally triggered by transients on the telephone line. When the phone is lifted off-hook and it resets U2 after about one or two seconds of delay, transients are allowed to subside before U2 is reset, and it waits for a negative pulse on pin 2 to turn on. When U2 turns on, Q3 is biased on, which activates change-over relay K1.
Reprinted Url Of This Article:
http://www.seekic.com/circuit_diagram/Basic_Circuit/REMOITE_CONTROLLED_TELEPHONE_FAX_MACHINE_SWITCH.html
Print this Page | Comments | Reading(3)
Code: