Published:2009/7/7 9:14:00 Author:May | From:SeekIC

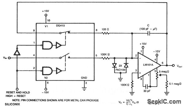
The low rDS(on) and high peak current capability of the DG419 makes it ideal for discharging an integrator capacitor. A high logic input pulse disconnects the integrator from the analog input and discharges the capacitor. When the logic input lowers, the integrator is triggered. D1 and D2 prevent the capacitor from charging to over 15 V.
Reprinted Url Of This Article:
http://www.seekic.com/circuit_diagram/Basic_Circuit/RESETTABLE_INTEGRATOR.html
Print this Page | Comments | Reading(3)
Code: