Published:2009/7/1 22:30:00 Author:May | From:SeekIC

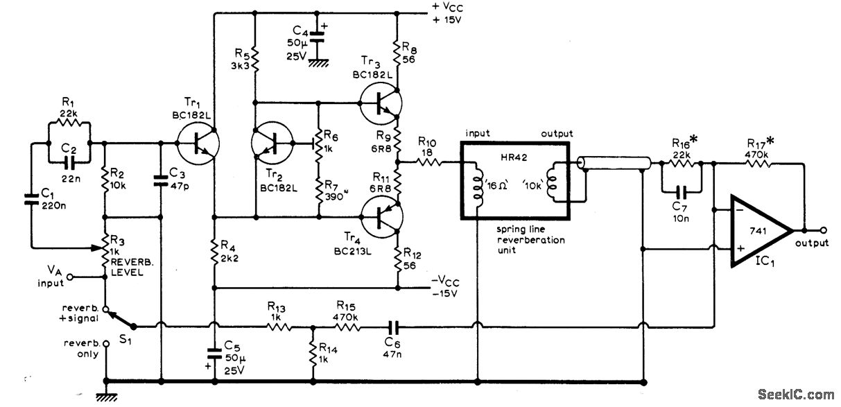
Used in sound synthesizer developed for generating wide variety of musical and other sounds. Four-transistor driver feeds spring-type reverberation unit at up to about 4 kHz, with switch giving choice of reverberation only or reverberation combined with input signal at VA. Amount of reverberation can be controlled manually with R3 or automatically with voltage-controlled amplifier or voltagecontrolled filter of synthesizer. Three-part article gives all circuits and describes operation in detaiL-T. 0rr and D. W. Thomas, Electronic Sound Synthesizer, Wireless World, Part 2-Sept. 1973, p 429-434 (Part 1-Aug. 1973, p 366-372; Part 3-Oct. 1973, p 485-490).
Reprinted Url Of This Article:
http://www.seekic.com/circuit_diagram/Basic_Circuit/REVERBERATION.html
Print this Page | Comments | Reading(3)
Code: